德信官方网站从施特劳斯到《春节序曲》滁州陪你温暖跨年

2025-12-30 15:59:16
浏览次数:
返回列表

  德信体育(dxsports)是全球最大的在线综合性娱乐平台[永久网址:363050.com]德信体育每天为您提供近千场精彩体育赛事。包括德信、德信棋牌、德信彩票、德信电竞、德信、德信电子、全球各地赛事、动画直播、视频直播等服务。德信体育,德信娱乐,德信官方网站,德信德州,德信体育网址,德信体育app,德信体育平台,德信体育注册链接,德信扑克,欢迎注册体验!凤阳喊你过个“大明风”元旦!穿越明朝沉浸式体验汉服巡游、大明嘉宴、银票互动坊市。现场还有免费暖心茶饮,来就对了!随手一拍都是国风大片,带上家人、朋友,一起来凤阳,玩转大明!

  汉服巡游快闪、晨钟仪式、箭阵表演、大明嘉宴体验、朱元璋情景剧互动、银票互动坊市、明文化研学课等精彩活动敬请期待!

  五天五夜,小岗村变身欢乐年味王国!淘手作好物、吃土味年货、看舞龙秧歌、玩旋转木马…这里有的不止是情怀,是一整代人的童年回忆杀!活动速递如下,敬请期待~

  还有人没有看过打铁花吗?夜空被熔铁点亮成金色凤凰!加上喷火秀、火壶演绎、川剧变脸,寒冬夜晚直接燃炸!记得提前占位,这场面错过要再等一年!

  消费满38元就能掷骰子走地图!奖品藏在哪个格子?试试手气,你可能就是下一位“购物中心地产大亨”~买买买还能抽电视!满188元就能获得抽奖码,超绝礼品等你抱回家!

  不用去北方,商场里也能浪漫看雪!造雪机喷出朵朵雪花,打卡拍照氛围感直接拉满,今晚我们都是韩剧主角!现场还有乐队表演和互动节目,等你来玩!

  来博物馆玩一场“文物侦探”游戏!领取任务卡,在展厅里寻线索、解谜题,穿越回大明第一门。知识不再枯燥,历史活起来啦!

  穿上汉服,秒变明朝才子佳人!亲手体验明制服饰制作,拍照打卡超出片。一起来感受“衣冠上国”的优雅风范吧~

  线上答题闯关启动!你是起义军还是开国大将?动动手指解锁明朝开国史诗,每一题都是历史的钥匙。闯关成功还有惊喜哦!

  围巾+期刊,温暖特殊儿童整个冬天。我们相信:每一本书都是一盏灯,每一个孩子都值得被故事拥抱。

  听凤阳人在舞台上诵读家乡故事,看年度阅读达人被表彰。这不是一场表演,是一场温暖的声音聚会。

  笔墨迎新年,纸上有山河!整整一个月,每天都能来看名家临帖、书法真迹。现场说不定还能遇见执笔挥毫的书法大神~

  凤阳特产不只是鼓,还有“凤画”!元旦来看五彩凤凰跃然纸上,吉祥又绚丽。快来沾沾“百鸟之王”的新年福气吧!

  亲子互动、围炉煮茶、烟花盛典、篝火派对、非遗体验、草坪市集……跨年的钟声即将敲响,在西西涧,用一个足够炙热、足够响亮、足够明亮的夜晚,来告别过去,迎接未来。这不仅仅是一场派对,这是一场为新年量身定制的、充满仪式感的快乐共生事件。

  一场城市中心的骑射马术体验,活动特别邀请全国骑射冠军、深圳尚武国际马术骑射学院李云义院长参与指导,骑射马术文化介绍、马术表演、骑射表演,观众凭当天消费小票或者现场打卡,即可免费体验马术、射箭与马儿互动合影等。

  2025的最后一场电影,相约苏宁广场。与万人同欢,愿你新一年,光芒出彩!

  盲摸麻将挑战、AI下棋挑战、蛋仔人偶巡游、特色美陈打卡……还有直播抽奖、消费满额抽奖、烤肠免费领、消费满减券等优惠福利等你来!

  活动简介:无人机编队以夜空为幕,演绎梦幻光影,烟花璀璨绽放。搭配篝火、星空露营与烟火烧烤,在黄寨草场中解锁科技与浪漫交织的新年仪式。

  活动简介:通过“讲座+手工制作”的方式,介绍艺术形式”马赛克”,并带领小朋友制作马赛克拼贴画。

  活动简介:通过“讲座+手工制作”的方式,介绍非遗艺术宋锦,并带领小朋友制作宋锦拼贴作品。

  (科普教育)带领市民了解小寒节气的历史渊源、物候特点与民俗文化,传承中华优秀传统文化。

  为迎接新年,营造浓厚的节日文化氛围,在指尖的创意同编织对新年的美好祈愿。(手工制作)

  为让市民在阅读之余感受手工创作的乐趣,在裁剪粘贴间解锁创意,用灵动挂件定格生活暖意。(手工制作)

  营造全社会关心关爱未成年人的良好氛围,为未成年人健康成长筑牢法治防线。(法治)

  以绘画+手工结合创作,释放创意灵感,在动手实践中定格美学瞬间,畅享艺术创作的趣味与成就感。(手工制作)

  阅读分享类,分享年度好书与感悟,以阅读赋能成长,凝聚奋进力量、开启新年新程。

  表演竞赛类,开展书法创作比拼,展现书写风采,传承书法艺术、激发青春文化活力。

  影视播放类,重温红色经典影片,唤醒革命情怀,传承红色基因、凝聚爱国奋进初心。

  (艺术展演)五七书苑举办新年心愿墙活动,邀请读者书写并张贴新年心愿,为参与者发放新年礼品,活动最后组织全员合影留念。

  通过专业讲解,提升参与者的法律素养与权利意识,引导大家尊法学法、守法用法。

  明湖书苑“一页一世界·绘声绘童年——《红船,红船》红色经典绘本阅读活动“

  绘本阅读分享,通过绘本阅读的形式,让孩子们深入了解革命历史,传承红色基因,培养他们的爱国情怀和社会责任感。

  手工制作,邀请小读者参与炫彩刮刮画活动,与2026新年结合,用多彩创意画辞旧迎新,让活动具有趣味性。

  阅读分享,邀请读者提出城市阅读空间创意,或元旦期间打卡明光市内城市阅读空间,将活动成果转化为推动城市阅读文化建设的具体建议。

  寒冬岁末,恰逢小寒将至,来安暖心奉上特色美味——杨郢全羊汤!精选本地鲜羊,慢火熬煮至汤汁浓白醇厚,羊肉鲜嫩不膻,一口下肚暖意直达心底,驱寒暖胃又滋补。

  亲子家庭必冲!现场设置趣味互动游戏,在欢声笑语中增进亲子感情,用温馨陪伴开启新一年的美好。

  1.来安县原创作品音乐会:2025年12月31日下午,在来安县文化艺术中心发放社区预约的音乐会门票和消费券、通过现场互动的方式发放消费券。

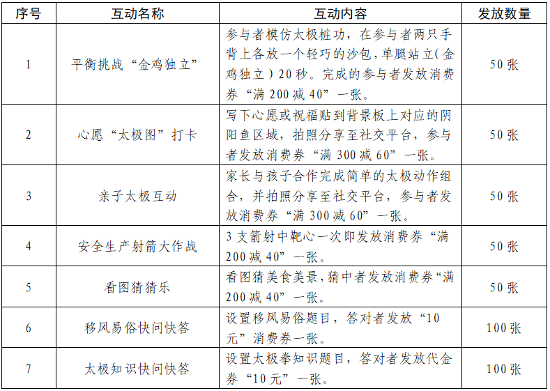
  2.第一届“太极之乡·武韵新安”南京都市圈太极流赛:2026年1月1日,在来安县文化艺术中心现场通过游戏互动的形式发放消费券,游戏互动内容如下:

  3.第一届“花红杯”南京都市圈足球邀请赛首轮比赛:2026年1月1日,在来安县科技馆南侧足球场现场通过游戏互动的形式发放消费券,游戏互动内容如下:

  活动内容:将传统生肖马与现代刮画结合,引导儿童在创作中感受传统文化并接受美育启蒙。

  活动内容:为儿童设计的情绪启蒙培训课程,以《情绪小怪兽》绘本为线索,旨在为孩子创造一个直观、安全的情感认知初体验。

  活动内容:提供丰富的花材,搭配油画质感的花器,在老师的指导下,打造花艺作品。同时,在油画小课堂中,教学员用画笔捕捉花艺的光影之美,让插花与油画相映成趣。

  活动内容:香牌手作活动。精选天然香材,专业老师全程指导,随心设计纹样,可制成挂饰、书签和车挂等。

  活动内容:本次活动邀请儿童以苔藓为媒介创作并养护微景观,将自然美育融入生活实践。

  活动内容:非遗剪纸:冬韵渐浓,小寒已至。一把剪刀,一纸红纸,裁出千年非遗的温度。

  活动内容:营造书香满溢、喜乐祥和的新年氛围,让大家在玩乐中感受文化魅力。

  活动内容:向青少年介绍青花瓷的发展历程、青花料的独特成分与呈色原理、青花瓷的制作工艺等相关知识;制作非遗青花瓷手工DIY陶瓷画。

  活动内容:向青少年介绍马的习性、身体构造、与人类的关系、与马相关的故事、成语等知识;制作小马手作。

  活动内容:立下今年的阅读Flag,例如:每天都看几页书,每周都泡图书馆,每月看完1本书......此外,也可以是今年想实现的小目标等。创意不限,请尽显您的才能(注:提交内容应健康、积极向上)

  新年第一天,用一场充满仪式感的登山,迎接崭新的晨光,许下新年第一个愿望。

  “二龙戏蛛”灵动翻腾,“凉亭锣鼓”气势铿锵,传统不止在纸上,更在你眼前生动展开。此外,现场还有财神NPC给你派发新年红包哦~

  热气腾腾的“杀猪菜”,邻里围坐的“长桌宴”,在欢声笑语中享用一顿暖胃又暖心的乡土盛宴。美食,是节日最好的仪式感。

  梅白来草坪上,汇聚了定远特色,当地手作、年货小吃,还有老师傅现场展示传统技艺。走走逛逛,淘一份带着温度的新年礼物~

  从民乐到DJ,你可以静静欣赏,也可以随节奏舞动。池河的夜晚,既有古韵,也有新潮。

  现场设置多个亲子互动游戏,完成任务即可兑换奖品。让孩子在欢乐中感受传统节日的魅力。

搜索